南昌科创信息咨询有限公司

新闻详情

2022年国知局专利收费标准及缴费指南

浏览数:133
专利和集成电路布图设计缴费服务指南
第一章专利费用种类、金额、缴纳期限及其减缴
1.申请费
申请费的缴纳期限是自申请日起算两个月内,或者自收到受理通知书之日起15日内。与申请费同时缴纳的费用还包括公布印刷费、申请附加费,要求优先权的,应同时缴纳优先权要求费。未在规定的期限内缴纳或缴足的,专利申请将视为撤回。

说明书(包括附图)页数超过30页或者权利要求超过10项时,需要缴纳申请附加费,金额以超出页数或者项数计算。

优先权要求费的费用金额以要求优先权的项数计算。未在规定的期限内缴纳或缴足的,视为未要求优先权。
图片

2.发明专利申请实质审查费
申请人要求实质审查的,应提交实质审查请求书,并缴纳实质审查费。实质审查费的缴纳期限是自申请日(有优先权要求的,自最早的优先权日)起三年内。未在规定的期限内缴纳或缴足的,专利申请视为撤回。
图片

3、印花税
按照《中华人民共和国印花税暂行条例》的相关规定,我局代收专利证书印花税。申请人应自收到专利局作出的授予专利权通知书和办理登记手续通知书之日起两个月内缴纳印花税。

根据《财政部税务总局关于实施小微企业普惠性税收减免政策的通知》(财税[2019]13号)的相关规定,符合规定的增值税小规模纳税人可减半缴纳缴纳印花税。
图片
注意:《印花税法》将于2022年7月1日起施行,届时将无需缴纳印花税。

4.复审费
申请人对专利局的驳回决定不服提出复审的,应提交复审请求书,并缴纳复审费。复审费的 缴纳期限是自申请人收到专利局作出的驳回决定之日起三个月内。未在规定的期限内缴纳或缴足的,复审请求视为未提出。
图片

5.著录事项变更费等
著录事项变更费、专利权评价报告请求费、无效宣告请求费的缴纳期限是自提出相应请求之日起一个月内。未在规定的期限内缴纳或缴足的,上述请求视为未提出。
图片

6.恢复权利请求费
申请人或专利权人提出恢复权利请求的,应提交恢复权利请求书,并缴纳恢复权利请求费。该项费用的缴纳期限是自当事人收到专利局发出的权利丧失通知之日起二个月内。未在规定的期 限内缴纳或缴足的,其权利将不予恢复。
图片

7.延长期限请求费
申请人对专利局指定的期限请求延长的,应在期限届满前提交延长期限请求书,说明理由并缴纳费用。延长期限请求费以月计算。未在规定的期限内缴纳或缴足的,将不同意延长。
图片

8.专利文件副本证明费
办理专利登记簿副本、在先申请文件副本、专利授权文件副本、专利证书副本、专利证书证 明、专利批量法律状态证明、专利授权程序证明、申请人名称变更证明、专利文档复制证明等各种副本和证明文件前缴纳费用。当事人在办理上述业务时,应先行缴纳费用,随后再提出办理请求。

缴纳费用时,除需要填写专利申请号或专利号之外,缴费的收据抬头,应与办理文件副本请 求书、专利文档查询复制请求书或办理证明文件请求书中填写的“请求人”姓名或名称一致。

办理专利批量法律状态证明,缴纳费用时应使用批量专利申请号(或专利号)清单中的第一个号码缴费。
图片

9.年费
授予专利权当年的年费的缴纳期限是自当事人收到专利局办理登记手续通知书之日起两个月内,期满未缴纳或未缴足的,视为放弃取得专利权。以后的年费应当在上一年度期满前缴纳,缴费期限届满日是申请日在该年的相应日。
10.滞纳金
(1)专利权人未按时缴纳年费(不包括授予专利权当年的年费)或者缴纳的数额不足的, 可以在年费期满之日起六个月内补缴,补缴时间超过规定期限但不足一个月时,不缴纳滞纳金。补缴时间超过规定时间一个月或以上的,缴纳按照下述计算方法算出的相应数额的滞纳金:
a.超过规定期限一个月(不含一整月)至两个月(含两个整月)的,缴纳数额为全额年费的5%。
b.超过规定期限两个月至三个月(含三个整月)的,缴纳数额为全额年费的10%。
c.超过规定期限三个月至四个月(含四个整月)的,缴纳数额为全额年费的15%。
d.超过规定期限四个月至五个月(含五个整月)的,缴纳数额为全额年费的20%。
e.超过规定期限五个月至六个月的,缴纳数额为全额年费的25%。
(2)首次缴纳数额不足时年费滞纳金的计算:专利权人再次补缴时,应依照实际补缴日所在滞纳金时段内的滞纳金标准,补足应缴纳的全部年费滞纳金。例如,年费滞纳金5%的缴纳时段为5月5日至6月5日,滞纳金为45元,但缴费人仅缴纳了25元。缴费人在6月7日补缴滞纳金时,应依照实际缴费日所对应的滞纳期时段的标准10%缴纳,该时段滞纳金为90元,所以缴费人还应补缴滞纳金65元。
11.专利收费的减缴
对符合《专利收费减缴办法》(财税[2016]78号)和《国家知识产权局关于调整专利收费减缴条件和商标注册收费标准的公告》(第316号)有关条件的专利申请人或专利权人,可以请求专利费用的减缴。可以减缴的费用包括四种:申请费(不包括公布印刷费、申请附加费)、发明专利申请实质审查费、复审费、年费(自授予专利权当年起十年)

请求减缴专利收费的,应当提出收费减缴请求,并在提出请求前提前办理专利费减备案手续。申请人在提出专利申请时请求费减的,只需在专利申请请求书中勾选“□请求费减且已完成费减 资格备案”,并填写专利费减备案证件号;申请人或专利权人在专利审查过程中请求费减的,则需提交《费用减缴请求书(申请日后提交适用)》,并填写专利费减备案证件号。申请人或专利权人只能请求减缴应当缴纳但尚未到期的费用,并且应当在有关费用缴纳期限届满日的二个半月 之前提出费用减缴请求。

专利费减备案系统业务办理登录地址:http://cpservice.cnipa.gov.cn;电子申请注册用户可使用电子申请注册用户名登录;非电子申请注册用户需注册公众用户名登录。
12.专利费用的费种转换
对于同一专利申请(或专利)缴纳费用时,费用种类填写错误的,缴纳该款项的当事人可以在转换后费用的缴纳期限内提出转换费用种类请求并附具相应证明,经专利局确认后可以对费用种类进行转换。但不同申请号(或专利号)之间的费用不能转换。
发明专利费用标准
图片
实用新型及外观设计专利费用标准
图片
图片

集成电路布图设计费用标准
图片

发明专利年费计算参考表
图片
图片

实用新型、外观设计专利年费计算参考表
图片
图片

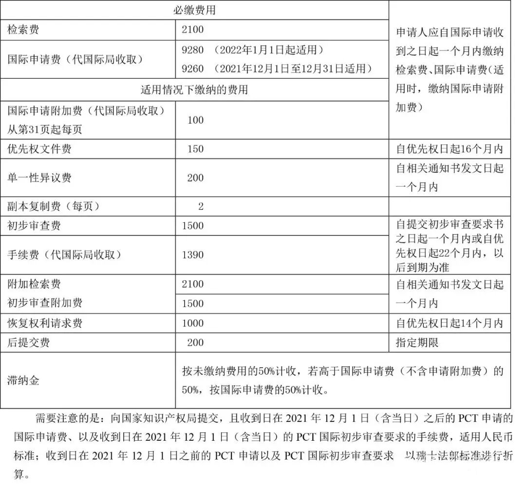
PCT国际申请费用标准一览表(国际阶段)
图片
图片
PCT国际申请费用标准一览表(国家阶段)
图片
图片
*以上表中数值按现行标准计算,如费用标准调整,以新标准为准。

第二章费用查询及缴费方式
1.费用查询途径及方法
(1)网络查询
缴费人可以登录国家知识产权局政府网站(www.cnipa.gov.cn),在“服务”栏目中点击“查询服务”,选择“中国及多国专利审查信息查询”,使用电子申请注册用户查询入口或公众查询入口查询应缴费用和已缴费用情况。

(2)电话查询
电话查询时应提供申请号或专利号。
中国国家申请:010—62356655
PCT国际申请国际阶段:010—62356655
PCT国际申请国家阶段:010—62356655

(3)现场查询
国家知识产权局专利局受理大厅及各地方代办处设有费用查询服务台,可为缴费人在缴费当 天现场查询应缴费用种类、金额和缴费期限,查询时应现场填写或提前准备缴费清单。
2.缴费方式
(1)网上缴费
缴费人可登录中国专利电子申请网(http://cponline.cnipa.gov.cn)使用网上缴费系统缴纳专利费用。使用网上缴费的,需先注册电子申请注册用户。其中个人用户可使用银行卡支付方式,专利代理机构和企事业单位用户可以使用对公账户支付方式。网上缴费的缴费日以网上缴费系统收到的支付平台反馈的实际支付时间所对应的日期来确定。网上缴费方式方便快捷,缴费信息完整准确,建议缴费人采用该缴费方式进行缴费。

(2)银行/邮局汇款
缴费人可以通过银行或邮局汇付专利费用。通过银行或邮局汇付专利费用时,应当在汇款单附言栏中写明正确的申请号(或专利号)及费用名称(或简称)。缴费人通过银行或邮局汇付的,如果未在汇款时注明上述必要信息,可以在汇款当天最迟不超过汇款次日补充缴费信息,补充缴费信息的方式如下:登录专利缴费信息网上补充及管理系统(http://fee.cnipa.gov.cn)进行缴费信息的补充;或发送电子邮件至收款单位补充缴费信息。费用汇至代办处的,应选择相应代办处补充缴费信息。补充完整缴费信息的,以补充完整缴费信息日为缴费日。因汇款时缺少必要缴费信息、逾期补充缴费信息或补充信息不符合规定的, 造成汇款被退回或因款项无法退回而暂时存入专利收费账户(以下简称暂存)的,视为未缴纳费用。

通过银行或邮局汇款的,缴费人可按属地就近汇至全国 34 个专利代办处银行账户或邮局地址,各代办处地址信息,银行、邮局账户信息以及联系电话等信息见缴费指南附件,也可登录国家知识产权局官方网站相关链接中的代办处页面进行查看。

费用不得直接邮寄到专利局受理处或者专利局其他部门或者审查员个人。
(3)面交
缴费人可根据属地就近前往各专利代办处或专利局受理服务大厅的收费窗口缴纳专利费用,面交费用的,以缴费当天的日期为缴费日。

特别说明的是,PCT 国际阶段费用的缴费方式为网上缴费、银行汇款和专利局面交。不接受邮局汇款和代办处面交。
第三章专利和集成电路布图设计收费票据

1.收费电子票据抬头的开具原则
根据《财政部关于全面推开财政电子票据管理改革的通知》(财综[2018]62号)、《财政部关于修改<财政票据管理办法>的决定》(财政部令第104号)以及国家知识产权局公告(第三九四号)要求,专利和集成电路布图设计收费开具电子票据,电子票据的效力与纸质票据的效力相同。

(1)窗口面交现金和刷卡缴费的,依据缴费人在缴费清单上填写的票据抬头开具;窗口面交支票缴费的,依据支票上财务专用章所列单位名称开具;

(2)银行汇款缴费的,依据汇款人账户名称开具,若缴费人提供补充缴费信息的,以补充缴费信息中指明的票据抬头开具;

(3)邮局汇款缴费的,依据汇款人姓名开具,若缴费人提供补充缴费信息的,以补充缴费信息中指明的票据抬头开具;

(4)网上缴费系统缴费的,依据缴费人填写的票据抬头开具。
按照相关财务管理规定,票据一经开具,除专利局或代办处采集错误的情形外,票据抬头原则上不予修改。
2、收费电子票据的查询和获取
缴费人可通过以下两种方式获取电子票据。
(1)电子票据交付服务系统(http://pjonline.cnipa.gov.cn)
缴费人可登录电子票据交付服务系统,通过取票码查询取票;也可根据不同缴费方式的查询条件查询后取票;使用电子申请注册用户登录电子票据交付服务系统的,其在电子申请网在线支付的费用电子票据将自动归集到电子票据交付服务系统下的相应账户。

(2)电子票夹小程序
缴费人可在支付宝、微信电子票夹小程序中使用取票码查询、下载电子票据;缴费人以缴费时填写的手机号码为账号登录支付宝、微信电子票夹小程序时,可在“我的票夹”中直接获取 相关电子票据。

获取电子票据服务指南及相关系统的使用指导详见国家知识产权局官方网站。
第四章退款
1.审查部门退款
缴费人多缴、重缴、错缴的专利费用,可以自缴费之日起三年内,提出退款请求。提出退款请求的,应提交意见陈述书(关于费用),并提交国家知识产权局收费电子票据或收费收据复印件、邮局或银行出具的汇款凭证等证明文件。提供邮局或银行的证明应当是原件,不能提供原件 的,应当提供经出具部门加盖公章确认的或经公证的复印件。

对进入实质审查阶段的发明专利申请,在第一次审查意见通知书答复期限届满前(已提交答复意见的除外),主动申请撤回的,可以请求退还50%的专利申请实质审查费。

2.出暂存退款或确认收入
缴费人所缴款项因费用汇单字迹不清或者缺少必要缴费信息造成既不能开出收据又不能退款的,该款项将入暂存。经缴费人补充必要缴费信息的,专利费用管理处(或代办处)做出暂存处理,开出收据,确认收入。缴费人要求退款的,可通过邮件或信函提供退款信息和缴款凭证复印件,出暂存退款请求应当自缴费日起三年内提出。

3.未成功提供申请号(或专利号)汇款的原路退回
费用通过邮局或银行汇付,未成功提供申请号(或专利号)的,费用原路退回。费用退回的, 视为未办理缴费手续。

邮局汇付原路退回周期较长,缴费人可耐心等待,必要时可拨打咨询电话010-62356655进行查询。


版权声明:本平台部分资源来源于互联网,仅限于行业间的公益交流和知识分享,版权属于原作者。如涉及到版权问题,请联系本平台删除处理。